学校主页
网站首页
学院概况
学院简介
历史沿革
组织机构
院领导分工
教学单位
化学系
应用化学系
化学实验教学中心
师资队伍
教学工作
本科生教学
学生教学
教师教学
研究生教学
学生工作
本科生工作
研究生工作
科研机构
分析测试中心
江苏省高校重点实验室智能医用传感材料与器件
水处理技术研究所(江苏省水化学与工业水处理工程研究中心)
应用化学研究所
氟化学应用技术研究所
化学生物学与功能分子研究所
党群组织
党建工作
团建工作
团总支
学生会
研究生会
学生社团
心理学会
励志社
工会
安全园地
实验室安全规章制度
实验室安全教育考核
下载专区
网站首页
学院新闻
学工动态
通知公告
媒体化学
学习园地
先锋行动
学术动态
当前位置:
网站首页
通知公告
正文
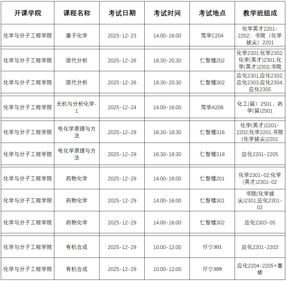
2025-2026(1)《量子化学》《现代分析》《无机与分析化学-1》《电化学原理与方法》《药物化学》《有机合成》期末考试通知
阅读次数: 添加时间:2025/12/18 发布: 更新时间:2025-12-18
地址:南京浦口区浦珠南路30号 邮编:211880 电话:025-58139535、9536、9537 邮箱:chem@njtech.edu.cn
Copyright © 2019 南京工业大学化学与分子工程学院 All Rights Reserved.
总共访问:
今日访问: